更具新闻影响力网站
欢迎投稿本网站
主页 > 新闻 > 社会新闻 >

脸书遭匿名卖超燃脂组合是「假的」! 嘉市农会:已报警调查

发布时间:2025-11-17 13:35   来源:未知    作者:admin

嘉义市农会遭到冒名贩售燃脂商品,郑重声明此为诈骗、希望消费者勿上当。(图撷取自网路)

嘉义市农会遭到冒名贩售燃脂商品,郑重声明此为诈骗、希望消费者勿上当。(图撷取自网路)

近日脸书Reels出现1则短影音广告,以嘉义市农会名义,贩售羽衣甘蓝、牛油果等「超燃脂组合」,让许多网友心动,纷纷留言询问「请问要怎么订货?」嘉义市农会郑重声明是遭冒名在网路平台贩售商品,已经向警方报案,依法追究相关民事与刑事责任,请消费者勿上当受骗。

该短影音广告主打时下流行的超级食物包含羽衣甘蓝、酪梨(牛油果)、奇亚籽等,号称有燃脂效果,还剪接名人的推荐影片,上百名网友按赞,还有人留言询价「一盒几包?」「我要订货988元」准备下订单。

市农会表示,不明人士假冒市农会名义贩售商品,这是诈骗,已经报警,承办员警正持续追查中。

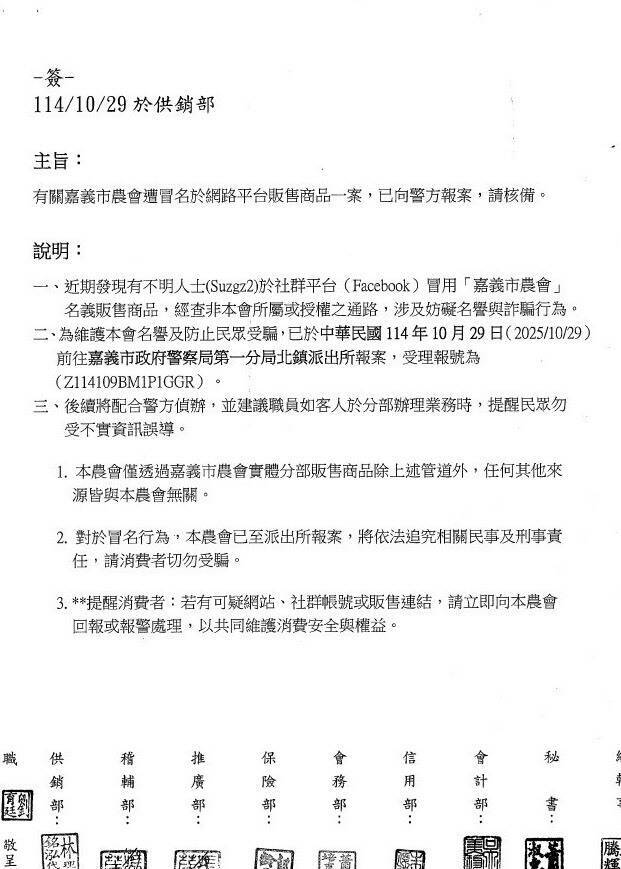
市农会供销部说明,这不是农会所属或授权的通路,涉及妨碍名誉及诈骗行为,为维护农会名誉、防止民众受骗,10月29日已经向嘉义市警察局第一分局北镇派出所报案,后续配合警方侦办。

市农会供销部说明,嘉义市农会仅透过实体分部贩售商品,除了上述管道,任何其他来源皆与农会无关,提醒消费者,若有可疑网站、社群帐号或销售连结,请立即向农会回报或报警处理,共同维护消费安全与权益。

☆自由时报电子报提醒您,防诈骗专线︰165,报案专线︰110☆

嘉义市农会遭到冒名在脸书等网路平台贩售商品,为避免消费者权益受损,已报警处理。(图由嘉义市农会提供)

嘉义市农会遭到冒名在脸书等网路平台贩售商品,为避免消费者权益受损,已报警处理。(图由嘉义市农会提供)

文章来源:自由时报

上一篇:台北士林清晨祝融肆虐 德行西路火锅店烧毁
下一篇:涉收贿护航人蛇应召集团 礁溪乡代张景程等4人被追加起诉

分享到:
0
最新资讯
阅读排行
广告位